来源 |?深蓝财经
撰文 |?杨波
著名大V“水皮”,突然消失了?
近日,许多股友发现,著名财经评论员水皮已经很久没有更新微博和视频了。
出于好奇,我们去水皮的微博(粉丝量795万)看了看,发现最新的一条更新停留在4月30日。
而在这条视频内容下面,也有很多忠实粉丝询问水皮为何停更。
另外,“水皮More”的视频号,有水皮本人出镜的最后一条视频发布于17天前。然后16天前更新了一条中信建投证券首席策略官陈果的视频,接着就停更了。
不过,不需要本人出镜的“水皮看盘”、“水皮杂谈”、“More水皮”、“沃伦ESG会客厅”等公众号内容在持续更新。
那么,水皮究竟去哪里了?
1
才干9个月,突然辞职
资料显示,吕平波,笔名水皮。著名财经评论家,现任央视特约财经评论员、中国经济传媒协会第七届理事会特邀副会长。曾任中华工商时报社副总编辑、华夏时报社总编辑。
18岁时水皮以“苏州高考状元”的佳绩入复旦大学新闻系。1989年与中国知名报人丁望一起创办《中华工商时报》。后来,水皮开办财评论专栏“水皮杂谈”,因为文风犀利幽默、观察细致入微、评论入木三分,其系列杂谈“中国股市的十万个为什么”,堪称“中国股市现实版《呐喊》”,被誉为“股市鲁迅”而名声大噪。
水皮也获得个别上市公司赏识,被聘请为独董。
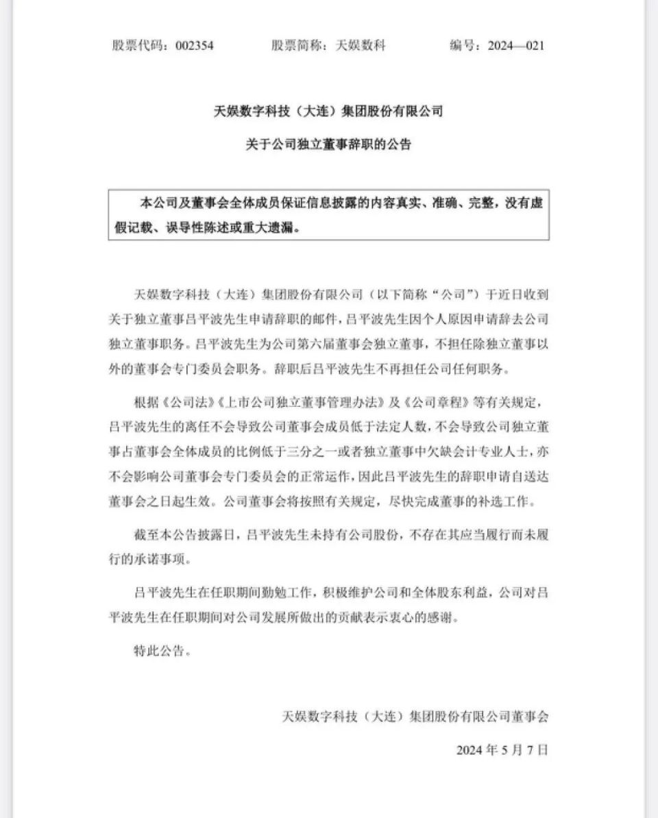
上市公司天娱数科(002354.SZ)就是其中一家。然而,我们注意到,5月8日天娱数科(002354.SZ)发布公告,公司独立董事吕平波因个人原因请辞公司独立董事。辞职后吕平波不再担任公司任何职务。
吕平波是2023年8月9日当上天娱数科独董的,2025年才到期。
这才干了9个月,就不干了。
值得注意的是,吕平波曾公开为天娱数科“站台”。
据“达摩财经”发文,水皮在担任天娱数科独董期间,曾于2023年9月在“水皮ESG会客厅”公众号公开发表了一篇名为《无实控人的天娱数科实践》的文章,对天娱数科时任董事长、总经理徐德伟的资本操盘术给予了充分的肯定。
如此看好天娱数科的吕平波此刻突然辞任,连日来又停更微博,不再拍摄出镜视频,这一反常的举动让人浮想联翩。
2
董事长被留置
公司这边有意撇清与水皮的关系。
天娱数科15日发布公告透露,吕平波辞职,是“个人原因”无法继续履行独立董事的职责,与公司无关,亦与公司董事长被留置事项无关。
天娱数科5月12日发布公告称,于2024年5月11日收到宁夏回族自治区监察委员会的《立案通知书》和《留置通知书》,公司董事长、总经理徐德伟先生因涉嫌共同职务违法,被宁夏回族自治区监察委员会立案调查及实施留置。
公告次日,公司股价直接跌停。
天娱数科13日紧急召开机构投资者交流会,表示目前公司董事会、监事会运作正常,公司控制权未发生变化。公司其他高级管理人员均正常履职,公司及子公司生产经营秩序正常。目前公司不存在被实施其他风险警示(ST)的情形。
但有观点认为,徐德伟的事情,和郭柏春息息相关。
据媒体报道,去年,原银川市副市长、天娱数科副总经理郭柏春,因涉嫌职务犯罪在境外落网并被遣返回国,被宁夏回族自治区监察委员会立案调查并实施留置。
徐德伟曾任银川市人民政府办公厅秘书主管、银川市金融工作局副局长。从背景履历来看,徐德伟应该是郭柏春的下属。此前有报道称,徐德伟曾是郭柏春的得意弟子。
2018年10月,郭柏春离开银川,弃政从商;徐德伟也在同年同月离开政坛,和郭柏春紧密关联。徐在2018年10月起担任的北京年富投资管理有限公司总经理,郭柏春是该公司副董事长。二人又先后入职了亚钾国际。
2024年4月,亚钾国际总经理马英军被宁夏监委留置。据经济观察报报道,此人与郭柏春、徐德伟也有交集。
3、连亏6年,累计亏损超百亿
天娱数科原名天神娱乐,曾是游戏行业的头部公司,其创始人朱晔因斥资234万美元与股神巴菲特共进午餐而名声大噪。
2018年5月,时任董事长兼总经理朱晔因涉嫌违反证券法律法规,被证监会立案调查。随后9月,朱晔申请辞去公司董事长、总经理、法定代表人等职务。受到当年行业监管调整等因素影响,天神娱乐巨亏了71.51亿元,此后一蹶不振。
2019年,徐德伟接盘了风雨飘摇中的天神娱乐,大刀阔斧地调整了公司的业务方向,整合公司各板块业务。通过并购基金管理费豁免的方式,化解了巨额债务,并于2021年更名为天娱数科,满血复活。
去年7月,徐德伟才正式成为天娱数科集团董事长。不过,徐德伟并没有拿到天娱数科的控股权。作为董事长的徐德伟,持股量仅100万股。
2023年2月,朱晔所持的天娱数科1.24亿股因为抵债,被划转给债权人颐和银丰。2023年7月,朱晔所持的天娱数科7020万股无限售流通股,被司法拍卖并成交。由此,朱晔失去了第一大股东地位。
为新有限公司“被迫”成为单一持股量最大的股东,但总持股量仅2.93%。公司依然处于无控股股东、无实际控制人的状态。
徐德伟入主以后,虽然公司主业有一些改善,但依然连年亏损。2018年至2023年,天娱数科扣非净利润均为巨亏,累计亏损额高达113亿元,令人触目惊心。
处于风口浪尖之上的天娱数科,接下来该如何扭亏为盈?

当前位置:新闻详细



